江苏易家智家居科技有限公司
  • 首页
  • 解决方案
    • 行业解决方案
      • 住宅解决方案
      • 酒店解决方案
      • 会所解决方案
      • 办公楼解决方案
      • 生产车间解决方案
      • 实验室解决方案
      • 医院解决方案
    • 通用解决方案
      • 社区智能化解决方案
      • 社区医疗智能化解决方案
      • 社区养老智能化解决方案
      • 智能农业解决方案
      • 智能城市解决方案
      • 企业智能化解决方案
      • 企业互联网化解决方案
      • 政府互联网化解决方案
    • 安全解决方案
      • 企业预防解决方案
      • 住宅用户预防解决方案
      • 商用用户预防解决方案
    • 大数据解决方案
      • 个性化推荐解决方案
      • 云上数据解决方案
    • 经典案例
      • 智能家居
      • 智能家具
      • 智能空间
      • 智慧养老
      • 智慧社区
      • 智慧城市
      • 智慧农业
  • 产品中心
    • 空气系统
      • 恒温空气系统
      • 恒湿净化空气系统
      • 智能除尘系统
    • 水系统
      • 净水系统
      • 软水系统
      • 生活用水系统
      • 双循环热水系统
      • 防止水管冻裂系统
      • 污水处理与排除系统
      • 自动灌溉喂宠系统
    • 安防系统
      • 可视对讲门禁系统
      • 监控系统
      • 安防报警系统
      • 车库车牌识别系统
      • 家庭健康教育系统
      • 天然气泄漏报警系统
    • 电力系统
      • 智能灯光系统
      • 智能灯具
      • 发电系统
    • 声音控制系统
      • 天猫精灵
      • Amazon Echo
      • Google Home
    • 门窗控制系统
      • 智能门窗系统
      • 智能阳光房系统
    • 娱乐系统
      • 影院系统
      • 音乐系统
      • 空气成像系统
      • 屏幕显示系统
      • 体感游戏
      • VR游戏
    • 智能控制系统
      • 智能控制柜
      • 智能主机
      • 智能模块
      • 传感器
      • 触摸屏
      • 机器人
    • 智能家具
      • 智能橱柜
      • 智能衣柜
      • 智能鞋柜
      • 智能酒柜
      • 智能茶几
      • 智能榻榻米
    • 智能空间
      • 智能升降梯
      • 智能升降床
      • 变色玻璃
  • 关于我们
    • 企业介绍
      • 企业简介
      • 企业文化
      • 发展规划
      • 管理团队
      • 企业荣誉
    • 新闻动态
      • eHG新闻
      • 视频宣传
    • 市场开拓
      • 市场布局
      • 代理加盟
      • 公司网络
      • 合作伙伴
    • 联系我们
    • 加入我们
      • 社会招聘
      • 校园招聘
      • 国际招聘
  • 服务支持
    • 售后服务
      • 项目流程
      • 售后服务细则
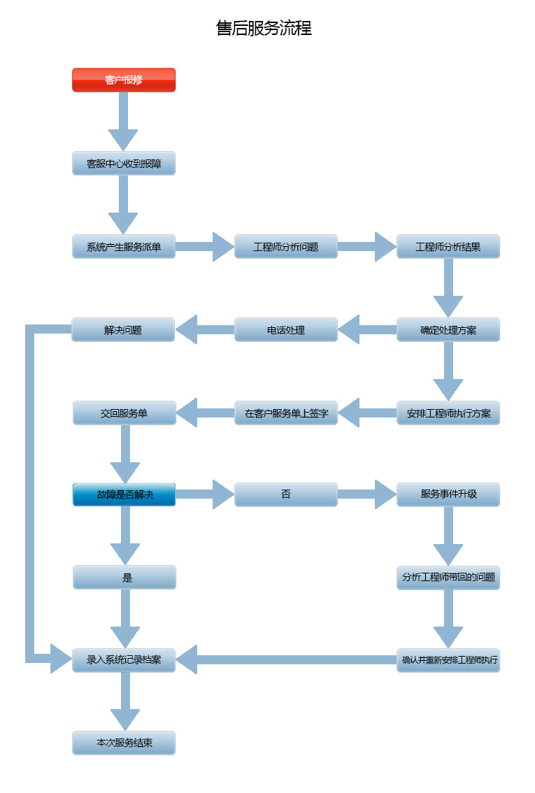
      • 售后服务流程
    • 软件下载
    • 问题解答
    • 视频教程
    • 在线帮助
  • English (United States)
  • 简体中文(中国)
intelligent-advertising.jpg
  • 售后服务
    • 项目流程
    • 售后服务细则
    • 售后服务流程
  • 当前位置:  
  • 首页
  • 服务支持
  • 售后服务
  • 售后服务流程

地址 江苏省江阴市万达广场芦花路407号10楼
邮箱 webmaster@ehomeguru.com.cn
电话 0510-86006888
公司 © 2018 江苏易家智家居科技有限公司
备案号 苏ICP备18022963号-1
回到顶部 回到顶部
 
 
微信订阅号